

纵向科技项目管理工作流程备注:
1、各级各类科技计划项目立项后,项目负责人须及时登录个人科研管理系统录入项目相关信息,并通过所在单位科研秘书、分管领导审核后提交校级管理员,否则将影响科研工作量认定等工作的开展。
2、项目在实施过程中出现成员变动或研究任务调整等事项时,项目负责人须及时向科技处提交申请,科技处上报项目主管部门批复后,方可认定变更事实。
3、为保护知识产权,各级各类立项项目档案查询,须经项目负责人签字同意后方可借出复印。
4、在职称评定等工作中,需要科技处提供证明的科研项目文件,必须是学校科研管理系统中经过科技处审核的科研项目。
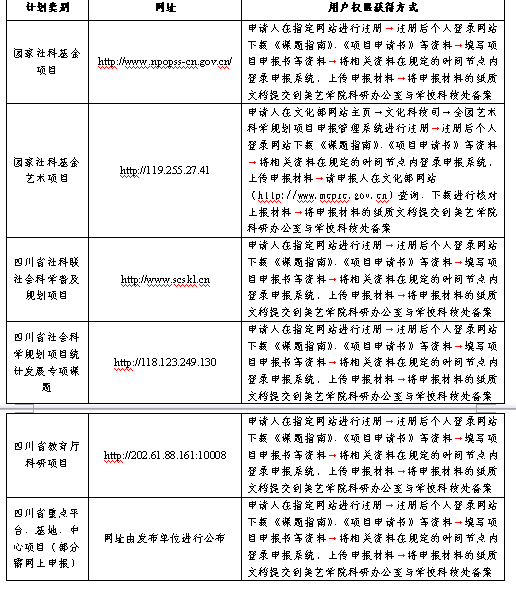
5、实行网上申报计划项目及用户权限获得:

哲学社会科学纵向项目管理工作流程.doc